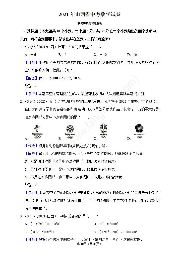
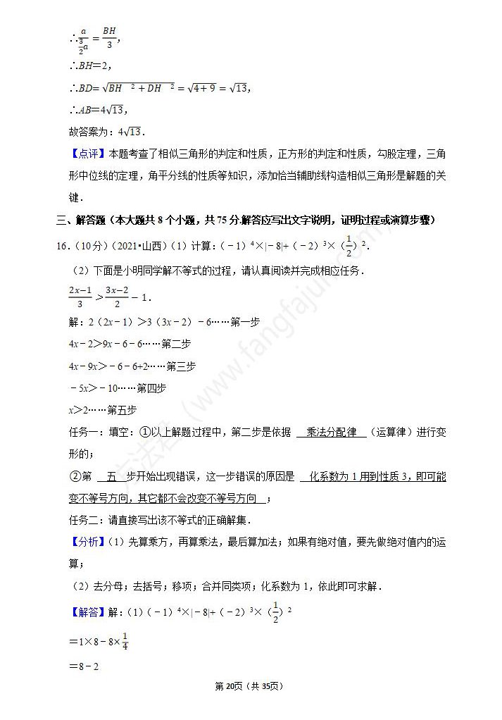
2021年运城中考数学试卷及答案解析_运城2021中考数学试题和答案
2021-08-10 11:36毕成
通过对2021年中考试卷的解析整理,能够为考生备战做好铺垫,下面整理了2021年运城中考数学试卷及答案,为了使这套真题起到更大的作用,建议大家收藏本页,这样,不定时的回顾一下中考试题,有助于知识点的巩固和记忆,后续也会为大家汇总2021年运城全套中考试卷及答案,若下载试题及答案,保存图片即可。
2021年运城中考数学试卷









为了《2021运城中考数学试卷及答案解析》能够发挥更大的作用,我们还为大家准备了2021年运城中考数学试卷答案解析,也希望大家关注方法君中考试卷栏目,除了有详细的中考真题及答案外,还有中考时间、成绩查询入口及查询方式、志愿填报、考试技巧等内容,希望大家收藏本站。
2021年运城中考数学试卷答案解析
























延伸阅读:
中考成绩查询时间及入口
初中生成绩差原因分析
提高学习效率的六个方法
初中生七大复习方法

2021年运城中考数学试卷









为了《2021运城中考数学试卷及答案解析》能够发挥更大的作用,我们还为大家准备了2021年运城中考数学试卷答案解析,也希望大家关注方法君中考试卷栏目,除了有详细的中考真题及答案外,还有中考时间、成绩查询入口及查询方式、志愿填报、考试技巧等内容,希望大家收藏本站。
2021年运城中考数学试卷答案解析

























延伸阅读:
中考成绩查询时间及入口
初中生成绩差原因分析
提高学习效率的六个方法
初中生七大复习方法